喜报丨体育实验教学中心入选普通本科高校“十四五”省级重点建设实验教学示范中心

部门:yl8cc永利官网办公网      日期:2023-02-24 14:44:39      访问次数:10

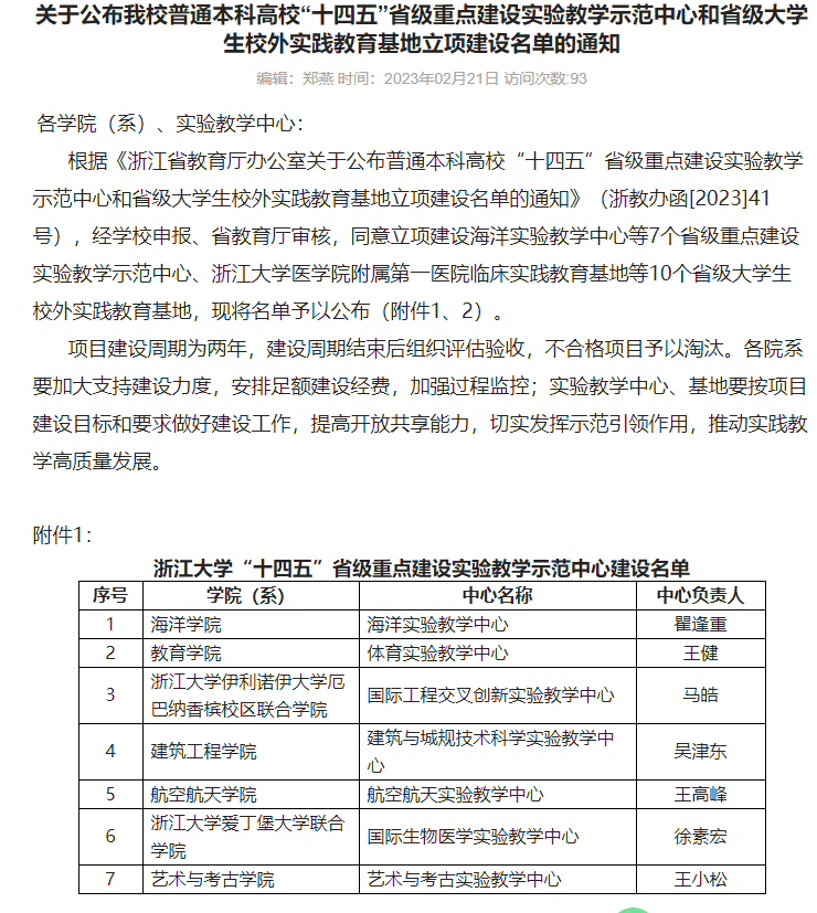
经学校申报、省教育厅审核,体育实验教学中心成功入选省级重点建设实验教学示范中心。该中心2002年曾入选浙江大学校级实验教学中心,主要承担yl8cc永利官网体育学系运动训练、武术与民族传统体育、体育教育3个本科专业的实验教学工作。


体育实验教学中心将再接再厉,进一步提高实验教学水平,提高开放共享能力,推动体育学科的实践教学高质量发展以及拔尖创新人才培养。



体育学系

体育实验教学中心

数字体育与健康实验室

文丨楚璐雅

2023224


永利官网
  • 杭州市西湖区余杭塘路866号
    浙江大学紫金港校区文科组团yl8cc永利官网大楼
  • Tel  : +86 571 88273934
  • Fax : +86 571 88273187
  • © 2018 版权所有 :yl8cc永利(中国)有限公司官网 管理登录
    您是第1000位访问者